V2924AHS系列双CPU 热切换器说明书

 时间:2024-10-14 18:51:53

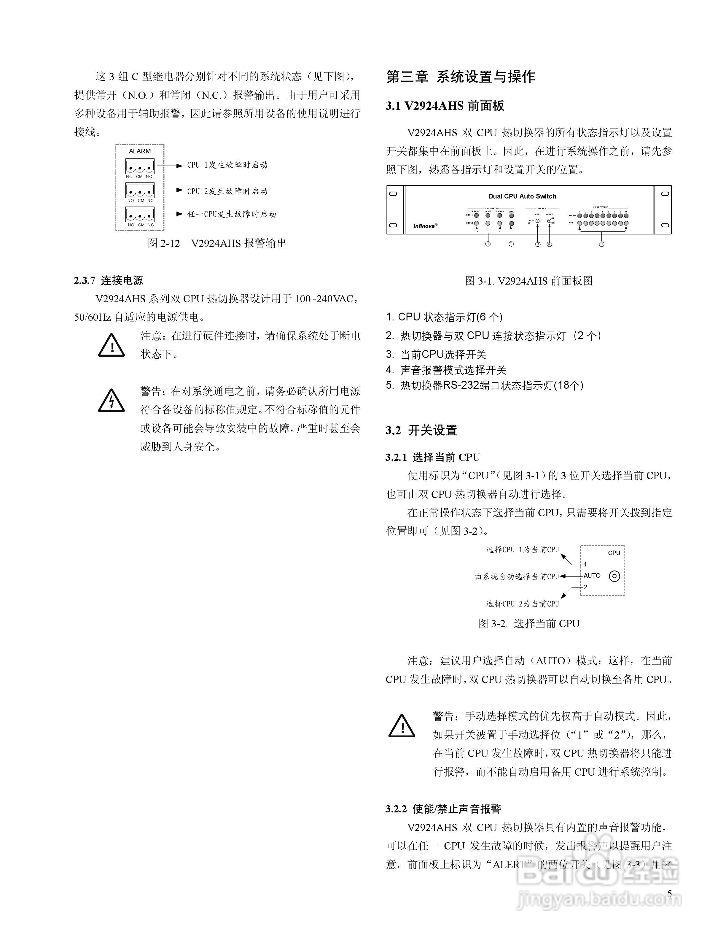
V2924AHS系列双CPU 热切换器说明书

V2924AHS系列双CPU 热切换器说明书

V2924AHS系列双CPU 热切换器说明书

V2924AHS系列双CPU 热切换器说明书

V2924AHS系列双CPU 热切换器说明书

V2924AHS系列双CPU 热切换器说明书

V2924AHS系列双CPU 热切换器说明书

V2924AHS系列双CPU 热切换器说明书

V2924AHS系列双CPU 热切换器说明书

V2924AHS系列双CPU 热切换器说明书

V2924AHS系列双CPU 热切换器说明书

V2924AHS系列双CPU 热切换器说明书

V2924AHS系列双CPU 热切换器说明书

  • WDZ-491电压互感器保护测控装置说明书:[14]
  • 双数字光盘刻录机CD-RW5232IA使用手册
  • 所谓前端--js基础-js的运行机制--xdl(5)
  • 胜利者迷你音响UX-QD9型使用说明书:[3]
  • 热门搜索
    滨海湾金沙旅游城 宁波旅游图 新马泰旅游价格 观光旅游线路 驴妈妈旅游网首页 黄石公园旅游 哈尔滨旅游资讯网 东莞旅游景点大全介绍 云南旅游风光 全国十大旅游胜地